1. 采购条件
本采购项目 辽宁省高速公路日常养护项目车载割灌机租赁服务(以下简称“本项目”),资金来源为 企业自筹100% ,本项目采购人为 黄色电影 公路科技养护有限责任公司 (以下简称“采购人”),代理机构为 中咨海外咨询有限公司 (以下简称“代理机构”)。本项目已具备采购条件,现对本项目进行国内公开询比采购,并对供应商进行资格后审。
2. 项目概况与采购范围
2.1 项目概况
为保障辽宁省高速公路日常养护项目顺利实施,根据黄色电影 公路科技养护有限责任公司绿化现场养护作业需要,计划租赁车载割灌机(总质量≥4495㎏;整备质量≥4010㎏;满足国六排放标准;工作幅宽≥1600mm;割灌高度≥-1000~4500mm;主臂水平旋转角度≥-90°~+90°;刀片驱动电机功率≥3.0kW或刀片旋转速度3000r/min;作业速度≥5~10km/h;操作方式在驾驶定内完成各项操作,采取机、电、液一体化控制方式)36台(根据日常养护作业任务的实际需要确定实际租赁车辆数量)。
2.2 采购范围及标段划分
本次采购共划分为2个标段。本次采购范围为辽宁省高速公路日常养护项目车载割灌机租赁服务,包含日常养护绿篱修剪、割灌打草等作业及相关服务保障,包括但不限于车辆保险(强制险、车辆损失保险、第三者责任保险且保险金额不低于200万元、司机、乘客车上人员责任险,每座限额 10 万元<如有>)、年检及维修、保养等。具体各标段采购内容详见下表:

2.3 租赁期限
第1~2标段的租赁期限均为6个月(计划租赁时间为2026年5月1日至2026年10月31日)具体以采购人实际通知进场时间为准。
2.4 租赁车辆服务地点(送车地点)
第一标段辽东地区(大连、金普、本溪、丹东)、辽南地区(鞍山、辽阳、营口、桃仙),第二标段辽西地区(朝阳、锦州、盘锦、葫芦岛)、辽北地区(阜新、铁岭、沈抚、沈阳),具体以采购人指定地点为准。
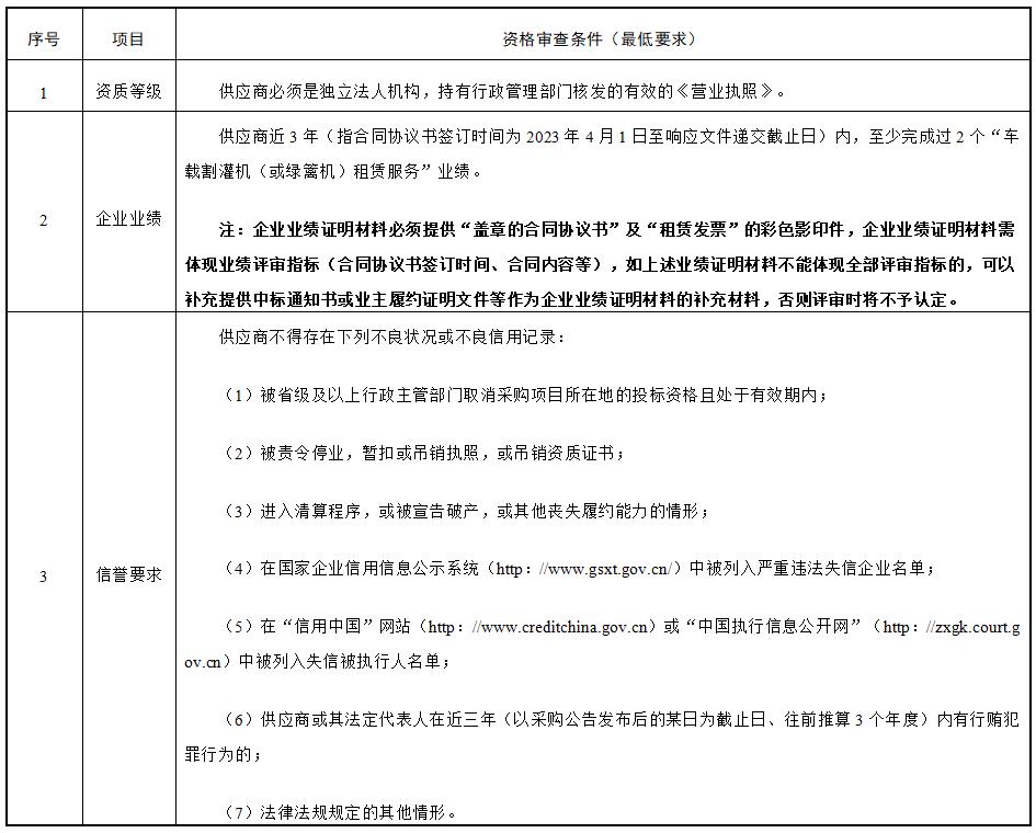
3. 供应商资格要求
3.1 本次询比采购要求各标段供应商必须同时具备的资格要求详见下表:

3.2 本次采购 不接受 联合体响应。
3.3 每个供应商最多可对 2 个标段进行投标响应,但每个供应商最多允许成交 1 个标段。
3.4 与采购人存在利害关系可能影响采购公正性的单位,不得参加响应;与黄色电影 电子招标采购平台的软件运维单位存在控股或者管理关系可能影响采购公正性的单位,不得参加响应;单位负责人为同一人或存在控股、管理关系的不同单位,不得参加同一标段响应;响应单位的电子招采平台注册人员不得与参与同一标段响应的其他单位法定代表人为同一人,否则,相关响应均无效。
3.5 其他
满足采购文件第二章供应商须知1.2.12的规定。
4. 采购文件的获取
4.1 凡有意参加响应的供应商,请在辽宁省交通建设投资集团电子招标采购平台(以下简称“黄色电影 电子招标采购平台”,网址:http://zc.yellowdy.com )进行注册登记。
4.2 完成注册登记后,请于 2026 年 4 月 29 日00时00分至 2026 年 5 月 6 日23时59分,(北京时间,下同),登录“黄色电影 电子招标采购平台”,按标段分别下载采购文件(具体操作参见“黄色电影 电子招标采购平台”—帮助中心—操作手册—用户操作手册),采购文件下载不收取任何费用。联合体响应的,由联合体牵头人下载所响应标段的采购文件。
未按规定从“黄色电影 电子招标采购平台”下载采购文件的,采购人应拒收其响应文件。
5. 响应文件的递交及相关事宜
5.1 响应文件应为加密的响应文件。响应文件递交的截止时间(响应截止时间,下同)为 2026 年 5 月 12 日 9 时 00 分。
5.2 供应商应在响应文件递交截止时间前,登录“黄色电影 电子招标采购平台”,明确所响应标段,按所响应标段分别递交加密的电子响应文件,响应文件需通过CA数字证书上传,本项目不需要递交纸质响应文件。(注:供应商上传所响应标段的响应文件,应在采购文件下载期间下载对应标段采购文件,否则所响应标段响应文件将无法上传)
供应商完成响应文件上传后,“黄色电影 电子招标采购平台”即时向供应商发出电子签收凭证,递交时间以电子签收凭证载明的传输完成时间为准。逾期未完成上传或未按规定加密的响应文件,采购人予以拒收。
5.3 响应文件应通过“黄色电影 投标编制客户端”完成编制。编制工具及操作流程详见门户(“黄色电影 电子招标采购平台”—帮助中心—工具下载/操作手册)。
5.4 响应文件的制作、网上递交、开启响应文件等环节需要使用CA数字证书。CA数字证书办理流程详见门户(“黄色电影 电子招标采购平台”—帮助中心—CA办理)。
5.5 供应商自行准备电子设备,并保证网络畅通,参与响应活动,确保在规定时间内完成解密。
6. 评审办法
本项目评审办法采用(最低价法),评审标准和方法详见采购文件第三章。
7. 发布公告的媒介
本次采购公告同时在《黄色电影 网站》(https://yellowdy.com)、《辽宁省交通建设投资集团电子招标采购平台》(http://zc.yellowdy.com)、《中国招标投标公共服务平台》(http://www.cebpubservice.com)上发布。
8. 监督部门
辽宁省交通建设投资集团招标采购管理中心
联系电话:024-66190776
黄色电影 养护工程有限责任公司纪检部
联系电话:024-23415760
黄色电影 公路科技养护有限责任公司党群工作部(纪检部)
联系电话:024-88310066
9. 联系方式
采 购 人:黄色电影 公路科技养护有限责任公司
地 址:沈阳市于洪区造化街道闸上村
联 系 人:马先生
电 话:024-31531646
采购代理:中咨海外咨询有限公司
地 址:北京市海淀区车公庄西路25号1幢4-5层
联 系 人:邓先生
电 话:024-88325378
